Chirath R


Android and Web application developer.

Projects


Workshops


About


Chirath is a Developer and Open Source Enthusiast. He is interested in Web development, Machine learning and technology in general.

He was an active member of the FOSS club at Amrita Vishwa Vidyapeetham, Amritapuri and has made contributions to open source projects like Debian Distro Tracker.

Tech stack

Android | Python | Django | HTML | CSS | JavaScript | Git | Linux

Want to learn more?

Download my Resume

Contact Me


JioFiDash


JioFiDash is a simple dashboard to manage your JioFi device.

Features

- Battery status, Network speeds, and Data usage.
- Change WiFi SSID name and password.
- View and Block connected WiFi devices.
- Enable the WPS push button.
- Restart JioFi device.
- Show notifications for low, full battery.
- Beautiful Dark material design theme.

GitHub link

Android | Jsoup | Volley | Material Design Components
Close Project

Product Management System, VillaSpa


A system to handle user authentication and product management for VillaSpa, a startup based in Sweden. Simple and intuitive design to makes the website fast and easy to use.

Developed a system to handle authentication(login, registration, password reset and password change) and product management(list, update and view product information). Developed a REST API with a JWT token-based authentication system to handle product information and registration. The UI was developed using Bootstrap 4 and jQuery.

Python | Django | Django REST framework | Django REST framework-jwt | MySQL Bootstrap 4 | jQuery | Forola.
Close Project

Club Management System, FOSS@Amrita


A system that handles student details, progress, events, achievements, attendance, status updates, teams and workshop registrations.

amfoss.in | GitHub

Used Gmail and Telegram API to automated status update and attendance reports. REST API with a JWT token-based authentication system. APIs for attendance that uses a client program to automate marking attendance. Registrations for various events, workshops and student applications. Light, simple and easy to use UI using Bootstrap 4 and JavaScript.

Python | Django | Django REST framework | AWS EC2 | Let’s Encrypt | Google API client | MySQL | Bootstrap 4 and JavaScript.
Close Project

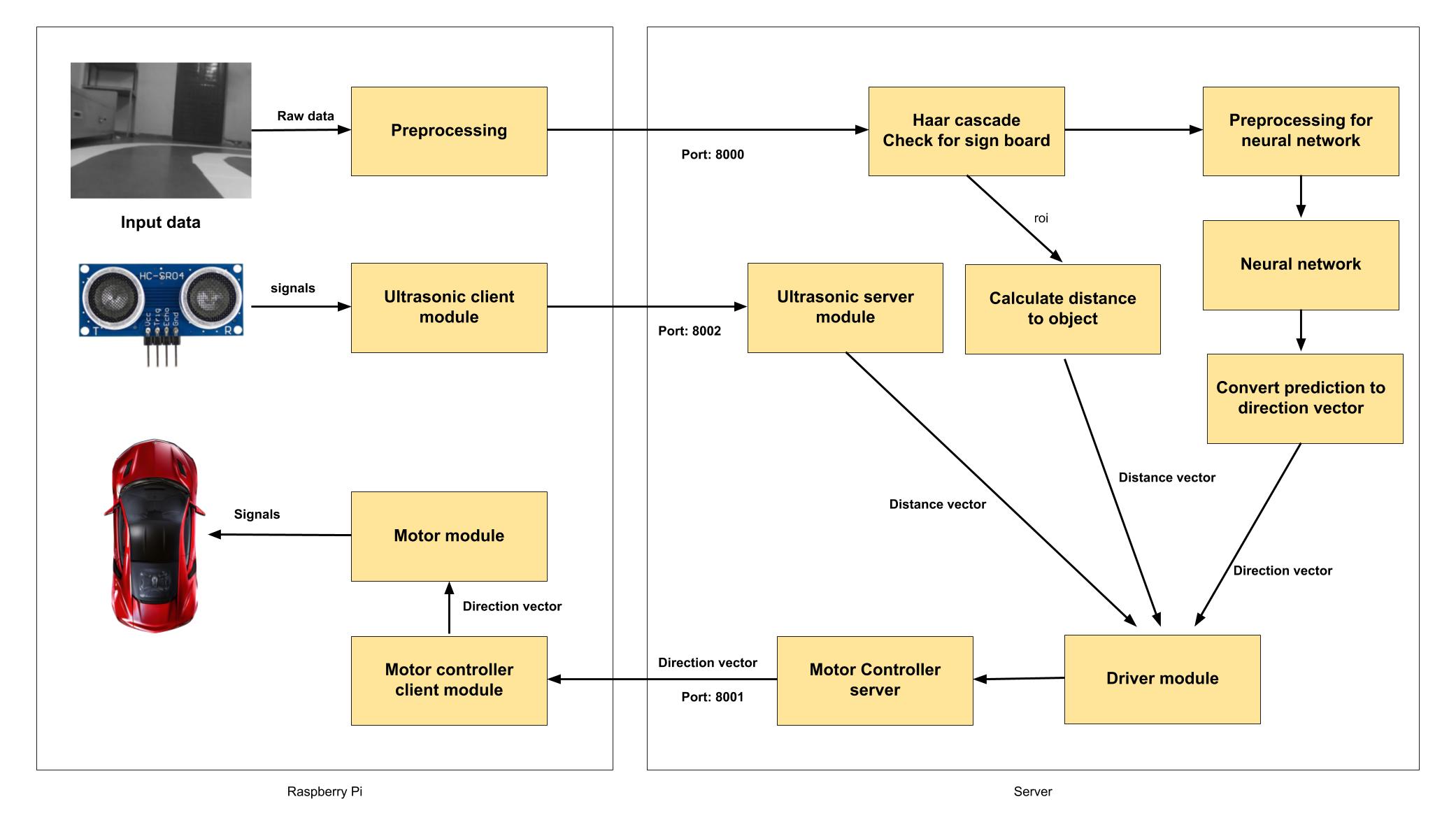
Picar


A self driving car model that uses machine learning and image recognition to navigate a track.

GitHub

Trained an artificial neural network that predicts driving directions from the camera feed. Build the RC car with motor controllers, servos, ultrasonic sensors, camera and a Raspberry Pi. Server-client services that control movement and sensor data across the network. Haar cascade models to detect sign boards and traffic lights.

Raspberry Pi 3, Pi camera, Ultrasonic sensors, Motor controller(L298N), Servo and DC motors, 18650B cells, Step down 5V DC, Li-ion charging circuit

OpenCV | Python | Numpy | Raspi-cam | GPIO module | Raspbian
Close Project

Yukti CTF


A Capture The Flag(CTF) platform to spread awareness among school and university students about various cyber attacks.

GitHub

Developed the CTF challenge page, registration, and scoreboard system using Python and Flask. Designed the challenges page using AngularJS to display and accept solutions to problems. Worked with a team of 7 to design an RPG style game that helps keep the interest of students.

Python | Flask | AngularJS | Bootstrap | SQLite | HTML | CSS | JavaScript
Close Project

Team overview page


Designed a template for displaying team packages overview for Debian Distro Tracker.

Link | GitHub
HTML | CSS | JavaScript | Bootstrap 4
Close Project

Hackademic Web UI


A web UI for listing challenges and an online editor for working with code snippets.

Link | GitHub
HTML | CSS | JavaScript | Bootstrap 3
Close Project

iWash


A simple static website for a laundry startup in Vallikavu.

Link | GitHub
HTML | CSS | JavaScript | Bootstrap 3
Close Project

Cyber Security for School Students


The increased number of cyber attacks and sophistication of the attacks makes it necessary for us to be well informed of safeguarding the security of the technologies that we use. This two day workshop on Cyber Security exposed students to various dimensions on Cyber security issues and safety. This workshop was conduced in collaboration with the BIKOS project.

Link | Brochure
Python | Web Security | Android Security | Online Safety | Cyber Crime
Close Project

Learn to Code Workshop


Took two day workshop on Web development, Python and Linux for the students at Amrita Vishwa Vidyapeetham, Amritapuri. In collaboration with FOSS@Amrita.

Workshop Link | GitHub
HTML | CSS | JavaScript | Linux commands | Git | Python
Close Project

Road to Excellence 2017


Took a 10 day workshop on web development using Python Django framework. The students were introduced to HTML, CSS and JavaScript. Python and then Django. They were also able to deploy their sites using pythonanywhere.com.

Project website | GitHub
Django | HTML | CSS | JavaScript | Python | Git | Linux commands
Close Project